RESULTS
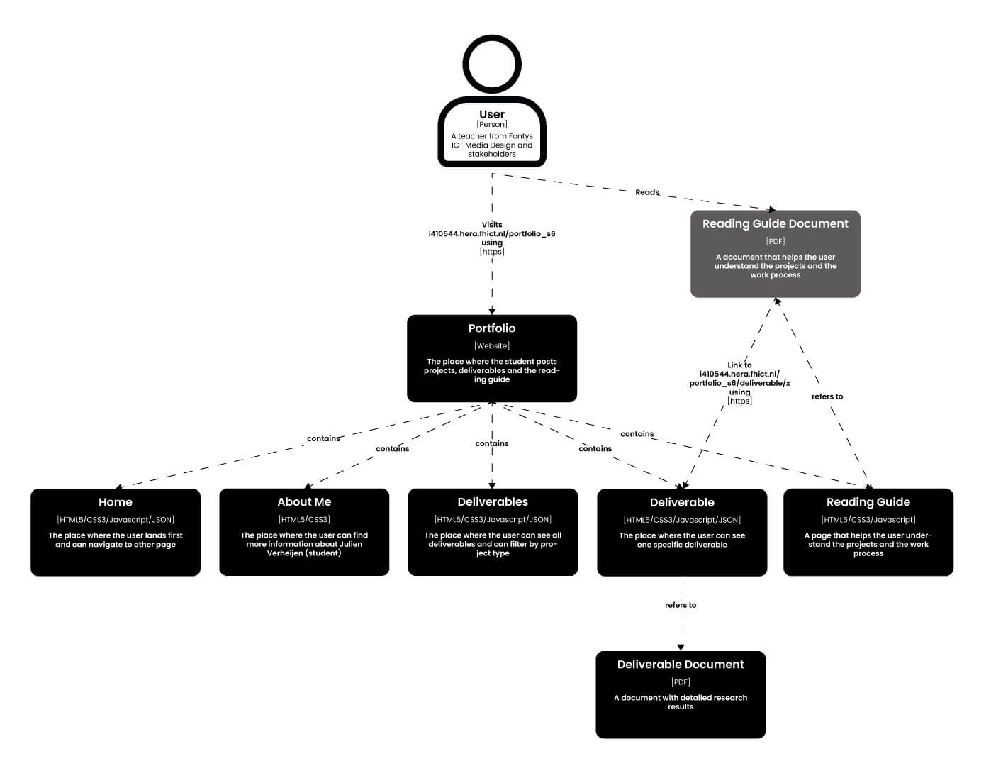
Because I have never worked with the c4 model before, I first researched for explanations on how to apply the model. I found a useful website by Brown (2022) after reading the texts and studying examples, I created my own variant for my portfolio.
CONCLUSION
LEARNING OUTCOME
Learning outcome 1: User interaction (analysis & advice)
By analysing the user and interactions.
Learning outcome 3: Software design and realisation
By designing a schematic representation of the software system.